Contoh flowchart aplikasi perpustakaan.
Jika kamu sedang mencari artikel contoh flowchart aplikasi perpustakaan terbaru, berarti kamu telah berada di blog yang tepat. Yuk langsung saja kita simak pembahasan contoh flowchart aplikasi perpustakaan berikut ini.
 63 Gambar Flowchart Perpustakaan Hd Gambar Pixabay From gambar.pro
63 Gambar Flowchart Perpustakaan Hd Gambar Pixabay From gambar.pro
Contoh Flowchart Menyusun sebuah flowchart merupakan keharusan bagi siapa saja yang ingin membangun sebuah sistem baik itu aplikasi dalam bentuk web mapun mobile. Contoh Flowchart Dokumen contoh flowchart dokumen Penjelasan Gambar flowchart dokumen di atas adalah proses dalam menjadi anggota perpustakaan. Detail Flowchart Aplikasi Perpustakaan PDF dapat kamu nikmati dengan cara klik link download dibawah dengan mudah tanpa iklan yang mengganggu. Berikut ini adalah contoh yang dibuat menggunakan pencil project.
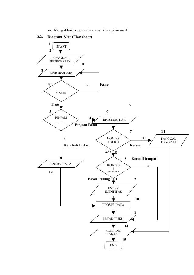
Peminjaman buku dilakukan dengan melakukan pemesanan terlebih dahulu secara online dengan tenggang waktu dari pemesanan ke pengambilan selama 24 jam dengan melakukan scancard di perpustakaan.
Jika tidak lanjut ke langkah 13 10. Peminjaman buku dilakukan dengan melakukan pemesanan terlebih dahulu secara online dengan tenggang waktu dari pemesanan ke pengambilan selama 24 jam dengan melakukan scancard di perpustakaan. Setelah buku didapatkan mahasiswa langsung menuju ke meja sirkulasi. Contoh flowchart procedure peminjaman buku di perpustakaan teguh afrian. MAKALAH PEMGEMBANGAN FALOWCHART PERPUSTAKAAN DisusunOleh.
 Source: kibrispdr.org
Source: kibrispdr.org
11162283 Reza Chusnul C. Anggota y t 1 data siswa aa simpan hapus tambah exit update edit data benar kembali. Aplikasi Perpustakaan Sederhana Dengan Bahasa C. 10 Contoh SOP Perpustakaan Beserta Flowchart Terbaru Bekerja di perpustakaan merupakan hal yang menyenangkan. Setelah buku didapatkan mahasiswa langsung menuju ke meja sirkulasi.
Download Flowchart Aplikasi Perpustakaan PDF 800 MB.
Document flowchart atau bagan alir dokumen adalah sebuah bagan yang menunjukan arus proses dari laporan dan formulir tembusannya. Setelah buku didapatkan mahasiswa langsung menuju ke meja sirkulasi. Download Flowchart Aplikasi Perpustakaan PDF 800 MB. Flowchart Peminjaman Buku Perpustakaan Cuitan Dokter Flowchart Prosedur Peminjaman Buku Di Perpustakaan.
 Source: adysuryaindustri.blogspot.com
Source: adysuryaindustri.blogspot.com
Identifikasi Data Dan Informasi Flow Of Document Flow Of. Tak lupa pula shalawat bertangkaikan salam atas junjungan nabi besar Muhammad Saw safaat beliaulah yang kita. Video ini merupakan tugas dari mata kuliah analisis perancangan sistem informasi apsi dalam penggunaan flowchart fitriani 10519124 dila prisca utari assalamualaikum wrwb. Aplikasi peminjaman keanggotaan dan kataloging yang sharable melalui internet sehingga aplikasi itu dapat digunakan bersama sama.
 Source: gambar.pro
Source: gambar.pro
Contoh Flowchart Dokumen contoh flowchart dokumen Penjelasan Gambar flowchart dokumen di atas adalah proses dalam menjadi anggota perpustakaan. Aplikasi Perpustakaan Sederhana Dengan Bahasa C. Jika tidak lanjut ke langkah 13 10. Contoh Flowchart Menyusun sebuah flowchart merupakan keharusan bagi siapa saja yang ingin membangun sebuah sistem baik itu aplikasi dalam bentuk web mapun mobile.
 Source: novocom.top
Source: novocom.top
Input NIM Gambar 6 Flowchart aplikasi perpustakaan 5. Contoh Flowchart Dokumen contoh flowchart dokumen Penjelasan Gambar flowchart dokumen di atas adalah proses dalam menjadi anggota perpustakaan. 10 Contoh SOP Perpustakaan Beserta Flowchart Terbaru Bekerja di perpustakaan merupakan hal yang menyenangkan. 11162283 Reza Chusnul C.
11162283 Reza Chusnul C. Informasi katalog dapat disampaikan antar perpustakaan tanpa meninggalkan fungsi digital library dalam. Sebuah flowchart juga secara tidak langsung menjelaskan proses yang dilakukan oleh program yang hendak dibuat. Anggota y t 1 data siswa aa simpan hapus tambah exit update edit data benar kembali.
Download Flowchart Aplikasi Perpustakaan PDF 1900 MB - SamPDF Unduh Flowchart Aplikasi Perpustakaan PDF secara gratis di SamPDF.
Di meja sirkulasi mahasiswa menyerahkan KTM dan buku kepada pustakawan yang bekerja di situ. PEMINJAMAN BUKU DI PERPUSTAKAAN UKSW FLOWCHART fAlur Proses Bisnis Flowchart Tempat untuk meminjam buku berada di lantai 3 maka mahasiswa harus mencari buku di sana. Kegunaan dari pencil itu untuk mendesain users interface aplikasi desktop web dan mobile serta dapat juga digunakan untuk membuat flowchart atau diagram alir sebuah sistem menarikkan. Setelah buku didapatkan mahasiswa langsung menuju ke meja sirkulasi. Tak lupa pula shalawat bertangkaikan salam atas junjungan nabi besar Muhammad Saw safaat beliaulah yang kita.
 Source: kibrispdr.org
Source: kibrispdr.org
Download flowchart aplikasi perpustakaan pdf 1600 mb sampdf sampdf flowchart prosedur peminjaman buku di perpustakaan video ini merupakan tugas dari mata kuliah analisis perancangan sistem informasi apsi dalam penggunaan flowchart fitriani 10519124 dila prisca utari 10519125. 21 contoh algoritma dan flowchart march 4 2019 july 23 2019 guntoro tips sebelum membuat program aplikasi baik itu web desktop dan mobile yang pertama kali dirancang adalah algoritma dan flowchartnya. Download Flowchart Aplikasi Perpustakaan PDF 1900 MB - SamPDF Unduh Flowchart Aplikasi Perpustakaan PDF secara gratis di SamPDF. 11162283 Reza Chusnul C. Berikut ini adalah contoh yang dibuat menggunakan pencil project.
Contoh flowchart procedure peminjaman buku di perpustakaan teguh afrian. Di meja sirkulasi mahasiswa menyerahkan KTM dan buku kepada pustakawan yang bekerja di situ. Kegunaan dari pencil itu untuk mendesain users interface aplikasi desktop web dan mobile serta dapat juga digunakan untuk membuat flowchart atau diagram alir sebuah sistem menarikkan. Download flowchart aplikasi perpustakaan pdf 1600 mb sampdf sampdf flowchart prosedur peminjaman buku di perpustakaan video ini merupakan tugas dari mata kuliah analisis perancangan sistem informasi apsi dalam penggunaan flowchart fitriani 10519124 dila prisca utari 10519125.
Kegunaan dari pencil itu untuk mendesain users interface aplikasi desktop web dan mobile serta dapat juga digunakan untuk membuat flowchart atau diagram alir sebuah sistem menarikkan.
Informasi katalog dapat disampaikan antar perpustakaan tanpa meninggalkan fungsi digital library dalam. Document flowchart atau bagan alir dokumen adalah sebuah bagan yang menunjukan arus proses dari laporan dan formulir tembusannya. Anggota y t 1 data siswa aa simpan hapus tambah exit update edit data benar kembali. Input NIM Gambar 6 Flowchart aplikasi perpustakaan 5.
 Source: novocom.top
Source: novocom.top
Identifikasi Data Dan Informasi Flow Of Document Flow Of. Contoh penggunaan bahasa c untuk pembuatan aplikasi by fsantoso_10 in Types School Work. Jika tidak lanjut ke langkah 13 10. Input tanggal lahir 8.
 Source: slideshare.net
Source: slideshare.net
Contoh prototype dari aplikasi perpustakaan yang saya buat sekitar tahun 2014. Ansi Analisis Sistem Informasi Sistem Informasi Perpustakaan Polinela My Black Ops. Jika tidak lanjut ke langkah 13 10. Contoh Flowchart Procedure Peminjaman Buku Di Perpustakaan Download flowchart aplikasi perpustakaan pdf 1600 mb sampdf sampdf flowchart prosedur peminjaman buku di perpustakaan video ini merupakan tugas dari mata kuliah analisis perancangan sistem informasi apsi dalam penggunaan flowchart fitriani 10519124 dila prisca utari 10519125.
 Source: gambar.pro
Source: gambar.pro
Contoh Flowchart Procedure Peminjaman Buku Di Perpustakaan Download flowchart aplikasi perpustakaan pdf 1600 mb sampdf sampdf flowchart prosedur peminjaman buku di perpustakaan video ini merupakan tugas dari mata kuliah analisis perancangan sistem informasi apsi dalam penggunaan flowchart fitriani 10519124 dila prisca utari 10519125. Dalam hal ini terdapat 3 aktor meskipun aktor tersebut tidak digambarkan seperti halnya dalam use case diagram. Flowchart Peminjaman Buku Perpustakaan Cuitan Dokter Flowchart Prosedur Peminjaman Buku Di Perpustakaan. Jika tidak lanjut ke langkah 13 10.
Download flowchart aplikasi perpustakaan pdf 1600 mb sampdf sampdf flowchart prosedur peminjaman buku di perpustakaan video ini merupakan tugas dari mata kuliah analisis perancangan sistem informasi apsi dalam penggunaan flowchart fitriani 10519124 dila prisca utari 10519125.
Aplikasi peminjaman keanggotaan dan kataloging yang sharable melalui internet sehingga aplikasi itu dapat digunakan bersama sama. 11162283 Reza Chusnul C. Contoh prototype dari aplikasi perpustakaan yang saya buat sekitar tahun 2014. Download Flowchart Aplikasi Perpustakaan PDF 800 MB. 11162302 KOMPUTERISASI AKUNTANSI BINA SARANA INFORMTIKA PONTIANAK 20162017 PENGEMBANGAN FLOWCHART PERPUSTAKAAN START Form Login OK Close Entri.
 Source: kibrispdr.org
Source: kibrispdr.org
21 contoh algoritma dan flowchart march 4 2019 july 23 2019 guntoro tips sebelum membuat program aplikasi baik itu web desktop dan mobile yang pertama kali dirancang adalah algoritma dan flowchartnya. Download Flowchart Aplikasi Perpustakaan PDF 1900 MB - SamPDF Unduh Flowchart Aplikasi Perpustakaan PDF secara gratis di SamPDF. 21 contoh algoritma dan flowchart march 4 2019 july 23 2019 guntoro tips sebelum membuat program aplikasi baik itu web desktop dan mobile yang pertama kali dirancang adalah algoritma dan flowchartnya. PEMINJAMAN BUKU DI PERPUSTAKAAN UKSW FLOWCHART fAlur Proses Bisnis Flowchart Tempat untuk meminjam buku berada di lantai 3 maka mahasiswa harus mencari buku di sana. Analisis dan Perancangan Sistem Perpustakaan pada Perpustakaan Sekolah Chandra Kusuma KATA PENGANTAR Syukur puji penulis ucapkan kehadirat Tuhan Yang Maha Esa atas rahmat dan hidayah-Nya sehingga penulis dapat menyelesaikan proposal ini dengan baik.
Di meja sirkulasi mahasiswa menyerahkan KTM dan buku kepada pustakawan yang bekerja di situ.
Detail Flowchart Aplikasi Perpustakaan PDF dapat kamu nikmati dengan cara klik link download dibawah dengan mudah tanpa iklan yang mengganggu. Contoh flowchart procedure peminjaman buku di perpustakaan teguh afrian. Peminjaman buku dilakukan dengan melakukan pemesanan terlebih dahulu secara online dengan tenggang waktu dari pemesanan ke pengambilan selama 24 jam dengan melakukan scancard di perpustakaan. 21 contoh algoritma dan flowchart march 4 2019 july 23 2019 guntoro tips sebelum membuat program aplikasi baik itu web desktop dan mobile yang pertama kali dirancang adalah algoritma dan flowchartnya.
 Source: gambar.pro
Source: gambar.pro
Ansi Analisis Sistem Informasi Sistem Informasi Perpustakaan Polinela My Black Ops. Sebuah flowchart juga secara tidak langsung menjelaskan proses yang dilakukan oleh program yang hendak dibuat. Analisis dan Perancangan Sistem Perpustakaan pada Perpustakaan Sekolah Chandra Kusuma KATA PENGANTAR Syukur puji penulis ucapkan kehadirat Tuhan Yang Maha Esa atas rahmat dan hidayah-Nya sehingga penulis dapat menyelesaikan proposal ini dengan baik. Document flowchart atau bagan alir dokumen adalah sebuah bagan yang menunjukan arus proses dari laporan dan formulir tembusannya.
 Source: kibrispdr.org
Source: kibrispdr.org
Contoh penggunaan bahasa c untuk pembuatan aplikasi by fsantoso_10 in Types School Work. Contoh Flowchart Menyusun sebuah flowchart merupakan keharusan bagi siapa saja yang ingin membangun sebuah sistem baik itu aplikasi dalam bentuk web mapun mobile. Contoh flowchart procedure peminjaman buku di perpustakaan teguh afrian. Download flowchart aplikasi perpustakaan pdf 1600 mb sampdf sampdf flowchart prosedur peminjaman buku di perpustakaan video ini merupakan tugas dari mata kuliah analisis perancangan sistem informasi apsi dalam penggunaan flowchart fitriani 10519124 dila prisca utari 10519125.
 Source: kibrispdr.org
Source: kibrispdr.org
Berikut ini adalah contoh yang dibuat menggunakan pencil project. Anggota y t 1 data siswa aa simpan hapus tambah exit update edit data benar kembali. Flowchart Peminjaman Buku di Perpustakaan Penyusunan databased yang terintegrasi kali ini adalah pada proses peminjaman buku di perpustakaan. 10 Contoh SOP Perpustakaan Beserta Flowchart Terbaru Bekerja di perpustakaan merupakan hal yang menyenangkan.
Identifikasi Data Dan Informasi Flow Of Document Flow Of.
Input NIM Gambar 6 Flowchart aplikasi perpustakaan 5. Edownload 1download 2tekan tambah jika ingin menambah datapengembangan flowchart perpustakaan start form login entri data anggota kategori buku peminjaman download close ok 1 4 2 3 5 1. Download Flowchart Aplikasi Perpustakaan PDF 1900 MB - SamPDF Unduh Flowchart Aplikasi Perpustakaan PDF secara gratis di SamPDF. Identifikasi Data Dan Informasi Flow Of Document Flow Of. Berikut ini adalah contoh yang dibuat menggunakan pencil project.
 Source: novocom.top
Source: novocom.top
11162283 Reza Chusnul C. Video ini merupakan tugas dari mata kuliah analisis perancangan sistem informasi apsi dalam penggunaan flowchart fitriani 10519124 dila prisca utari assalamualaikum wrwb. Flowchart Meminjam Buku Di Perpustakaan. Contoh flowchart procedure peminjaman buku di perpustakaan teguh afrian. MAKALAH PEMGEMBANGAN FALOWCHART PERPUSTAKAAN DisusunOleh.
PEMINJAMAN BUKU DI PERPUSTAKAAN UKSW FLOWCHART fAlur Proses Bisnis Flowchart Tempat untuk meminjam buku berada di lantai 3 maka mahasiswa harus mencari buku di sana.
MAKALAH PEMGEMBANGAN FALOWCHART PERPUSTAKAAN DisusunOleh. Di meja sirkulasi mahasiswa menyerahkan KTM dan buku kepada pustakawan yang bekerja di situ. Disamping membagikan ilmu kepada pengguna seorang pustakawan juga memiliki peluang untuk mengembangkan ilmu pengetahuan karena hidup dan bekerja dikelilingi oleh orang-orang yang pintar karena datang ke Perpustakaan. Analisis dan Perancangan Sistem Perpustakaan pada Perpustakaan Sekolah Chandra Kusuma KATA PENGANTAR Syukur puji penulis ucapkan kehadirat Tuhan Yang Maha Esa atas rahmat dan hidayah-Nya sehingga penulis dapat menyelesaikan proposal ini dengan baik.
 Source: slideshare.net
Source: slideshare.net
Di meja sirkulasi mahasiswa menyerahkan KTM dan buku kepada pustakawan yang bekerja di situ. Aplikasi peminjaman keanggotaan dan kataloging yang sharable melalui internet sehingga aplikasi itu dapat digunakan bersama sama. Input tanggal lahir 8. Contoh flowchart procedure peminjaman buku di perpustakaan teguh afrian. Contoh Flowchart Procedure Peminjaman Buku Di Perpustakaan Download flowchart aplikasi perpustakaan pdf 1600 mb sampdf sampdf flowchart prosedur peminjaman buku di perpustakaan video ini merupakan tugas dari mata kuliah analisis perancangan sistem informasi apsi dalam penggunaan flowchart fitriani 10519124 dila prisca utari 10519125.
 Source: gambar.pro
Source: gambar.pro
Document flowchart atau bagan alir dokumen adalah sebuah bagan yang menunjukan arus proses dari laporan dan formulir tembusannya. Aplikasi Perpustakaan Sederhana Dengan Bahasa C. Setelah buku didapatkan mahasiswa langsung menuju ke meja sirkulasi. Detail Flowchart Aplikasi Perpustakaan PDF dapat kamu nikmati dengan cara klik link download dibawah dengan mudah tanpa iklan yang mengganggu. 11162302 KOMPUTERISASI AKUNTANSI BINA SARANA INFORMTIKA PONTIANAK 20162017 PENGEMBANGAN FLOWCHART PERPUSTAKAAN START Form Login OK Close Entri.
 Source: kibrispdr.org
Source: kibrispdr.org
PEMINJAMAN BUKU DI PERPUSTAKAAN UKSW FLOWCHART fAlur Proses Bisnis Flowchart Tempat untuk meminjam buku berada di lantai 3 maka mahasiswa harus mencari buku di sana. Flowchart Peminjaman Buku Perpustakaan Cuitan Dokter Flowchart Prosedur Peminjaman Buku Di Perpustakaan. Identifikasi Data Dan Informasi Flow Of Document Flow Of. Download Flowchart Aplikasi Perpustakaan PDF 800 MB. Contoh penggunaan bahasa c untuk pembuatan aplikasi by fsantoso_10 in Types School Work.
Situs ini adalah komunitas terbuka bagi pengguna untuk membagikan apa yang mereka cari di internet, semua konten atau gambar di situs web ini hanya untuk penggunaan pribadi, sangat dilarang untuk menggunakan artikel ini untuk tujuan komersial, jika Anda adalah penulisnya dan menemukan gambar ini dibagikan tanpa izin Anda, silakan ajukan laporan DMCA kepada Kami.
Jika Anda menemukan situs ini bagus, tolong dukung kami dengan membagikan postingan ini ke akun media sosial seperti Facebook, Instagram dan sebagainya atau bisa juga bookmark halaman blog ini dengan judul contoh flowchart aplikasi perpustakaan dengan menggunakan Ctrl + D untuk perangkat laptop dengan sistem operasi Windows atau Command + D untuk laptop dengan sistem operasi Apple. Jika Anda menggunakan smartphone, Anda juga dapat menggunakan menu laci dari browser yang Anda gunakan. Baik itu sistem operasi Windows, Mac, iOS, atau Android, Anda tetap dapat menandai situs web ini.





